利辛县城投智泊停车运营有限责任公司智能车位地磁设备采购询价公告
发布日期:2023-04-21 浏览次数:757
现对利辛县城投智泊停车运营有限责任公司智能车位地磁设备采购,欢迎满足条件的供应商参与报价。
1.询价条件
1.1 项目名称:智能车位地磁设备采购。
1.2 采购人:利辛县城投智泊停车运营有限责任公司。
2.项目概况与询价范围
2.1 项目地点:利辛县。
2.2 采购规模及范围:500台双模地磁检测器,含5年NB卡及流量,设备质保5年。
2.3质量标准:符合国家、地方及行业现行法规合格标准,满足采购人要求。
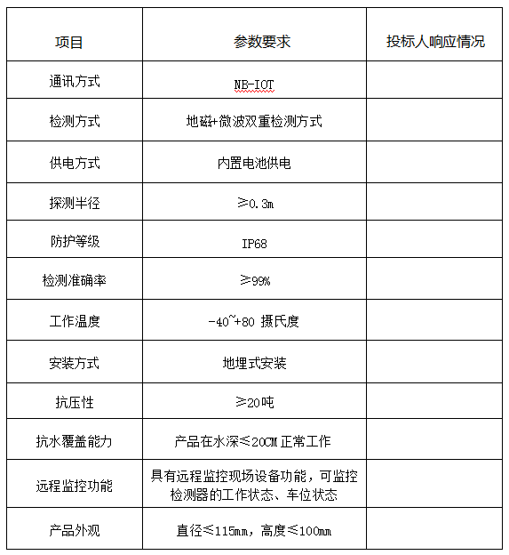
2.4技术要求:
3.资格要求
3.1具有有效的营业执照,具备独立承担民事责任的能力。
3.2具备企业知识产权、研发团队、项目运维保障、远程技术支持服务、现场技术支持服务等(自行承诺、格式自拟)。
4.报价资料的递交
4.1 报价资料采用现场递交,递交时间为2023年4月27日上午10时00分-10时30分。
4.2逾期送达的或者未送达指定地点的报价资料,采购人不予接收。
5.定标办法
由城投集团纪委全程监督拆封,经审定,有效报价最低的单位为本项目中标人。
6.付款方式
合同签订时双方协商签定。
7.联系方式
地址:利辛县文州路与和平路交口向北路西30米
联系人:金世虎 联系电话:18133375200(微信同号)



